恭喜“骏惠老王头”商标无效宣告答辩成功——引证商标“春兰老王头”

作者:中商国标
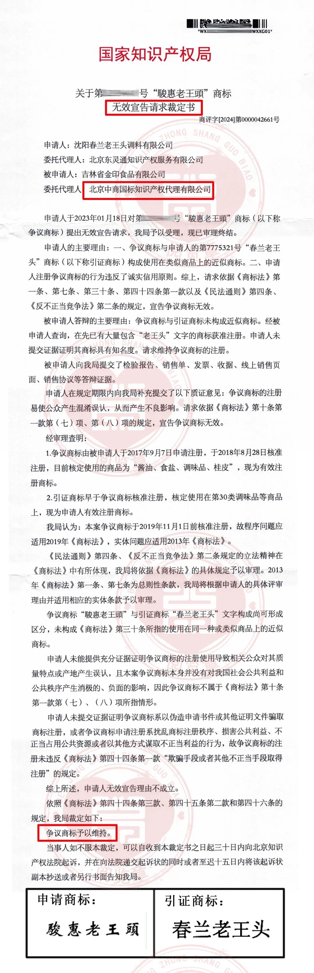
文章附图

   我司北京中商国标知识产权代理有限公司受申请人(以下简称为“答辩人”)委托,根据《商标法》和《商标法实施条例》的相关规定,就商标局关于“骏惠老王头”(以下简称为“争议商标”)《商标评审案件答辩通知书》及沈阳春兰老王头调料有限公司 (以下简称为“申请人”)的《商标无效宣告申请书》副本,根据异议人的陈述,最终准予注册。


准予注册

经中商国标分析认为:

经答辩人查询,在第30类商品上,存在大量已经完成注册的包含“老王头”的有效商标

现对部分商标列如下表:

商标局

注册号

注册人

33169430

辽宁文鼎商贸有限公司

59855657

沈阳好帮手调味品有限公司

57089215

沈阳市老王头调料食品有限公司

60501972

郭玉荣

61530001

大连王者兴老王头调料有限公司

1316444

沈阳市老王头调料食品有限公司

上述商标第30类商品上注册的有效商标中的少部分,这些商标均包含“老王头”,均与引证商标在相同的商品上共存,特别是其中第1316444号“满武老王头”商标,其注册时间远早于引证商标,但引证商标“春兰老王头”同样与“满武老王头”在相同商品上共存,可见,在商标局的审核过程中,即便不同商标之间存在汉字上的重叠,但不同的经营者通过将其与不同的汉字组合,从而形成了商标之间不同的外观表现及含义,并不被认定为近似商标;

具体到本案中,争议商标与引证商标之间存在明显差别,以上述商标的注册共存为基础,争议商标与引证商标系列理应并不存在权利冲突,依例应对争议商标继续有效。

1、争议商标与引证商标之间差别十分明显,并不构成类似商品上的近似商标范畴;

2、经答辩人查询,在第30类商品上存在大量已经完成注册的包含“老王头”的有效商标,依例应对争议商标继续有效;

故而,争议商标的注册与合理使用并不会侵犯申请人的合法权利,没有违反《商标法》第七条、第三十条、第四十四条等相关规定,理应予以继续有效

专业的事情还是需要专业的人来做

如有商标问题欢迎随时咨询。

声明 | 部分图文内容源自网络,版权归原作者,侵删~

欢迎致电咨询:400 0588 830   13810432393(同微信)